专家把脉、绘专业发展新蓝图—yl8cc永利线路检测中心成功举办人文地理与城乡规划、自然地理与资源环境一流本科专业建设研讨会
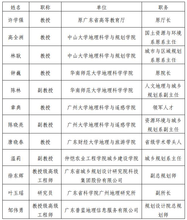
在金秋暖阳、硕果累累的季节,2024年11月30日上午9时在广州松园宾馆2号楼主会场隆重举行由yl8cc永利线路检测中心主办,科研处、教务处、yl8cc永利线路检测中心(以下简称“学院”)承办的一场学术盛宴——人文地理与城乡规划、自然地理与资源环境一流本科专业建设研讨会,原广东省高等教育厅厅长许学强教授、中山大学地理科学与规划学院原国土资源与环境系系主任高全洲教授等12位特邀专家,以及yl8cc永利线路检测中心校长兼党委副书记王庭槐教授(线上)、校长助理兼教务处处长蔡映辉教授、科研处处长谢祥云等3位学校领导和yl8cc永利线路检测中心领导及教师代表26人共同参加。众多业界专家和学者齐聚一堂,开展关于两个专业建设与发展的深度对话。此次会议不仅是一个交流思想的平台,更是一次为学院两个专业未来发展蓝图添墨加彩的重要契机。

图1 原广东省高等教育厅厅长许学强教授讲话及参与研讨
会议由yl8cc永利线路检测中心yl8cc永利线路检测中心副院长宋云教授主持。会议伊始,yl8cc永利线路检测中心校长王庭槐教授和yl8cc永利线路检测中心名誉院长陈俊合教授先后发表了热情洋溢的欢迎辞,对莅临的专家学者表示了热烈的欢迎和衷心的感谢,并预祝会议圆满成功。王校长在致辞中提到学校积极响应国家加强基础学科和新兴学科建设的号召,致力于创新教育理念和方法,以培养符合社会需求的高端人才;强调要遵循党的二十大报告,深刻认识到教育、科技和人才在国家现代化建设中的核心作用。陈院长则概述了yl8cc永利线路检测中心的发展历程和教育理念,他指出学院自成立以来,始终坚守社会主义办学方向,秉承“博学、笃行、正心、自强”的校训精神;学院致力于培养德智体美劳全面发展、具有创新精神和实践能力的高素质应用人才;经过多年的不懈努力,学院已从最初的一个专业发展到现在的三个专业,人文地理与城乡规划、自然地理与资源环境专业取得了显著的成就。

图2 yl8cc永利线路检测中心校长王庭槐教授致辞

图3 特邀专家、学校领导及学院领导老师合照

图4 yl8cc永利线路检测中心名誉院长陈俊合教授致辞
继领导层为会议指明方向后,学院专业副主任石莹怡高级工程师和唐波教授分别就人文地理与城乡规划、自然地理与资源环境两个专业的建设情况进行了详细汇报以及两个专业的学科带头人林琳教授和董玉祥教授有针对性地做了深入浅出的补充说明。
人文地理与城乡规划汇报内容涵盖了专业发展历程、当前建设成果、未来规划以及面临的挑战等多个方面。在人文地理与城乡规划专业方面,自2019年教育部启动一流本科专业建设“双万计划”以来,学院积极响应、认真筹备,通过借鉴其他高校的成功经验,结合自身特色,最终于2021年成功获得省级一流本科专业建设点的认定。该专业在顶层设计与教学改革、师资队伍建设、教学成果、学生就业与发展等方面均取得了显著成效。尽管如此,专业建设仍面临一些挑战,包括教学成果类型及等级有待丰富提升、教育教学与AI技术有待深度融合、校外实践基地有待全面覆盖粤港澳大湾区等所有城市以及学生就业渠道有待进一步拓展等。
自然地理与资源环境专业也取得了良好的成绩。该专业在今年的校级一流本科专业建设中脱颖而出,获得了广泛认可。教学团队从课堂教学、科学研究、yl8cc永利线路检测中心、校企合作和学科竞赛五个关键维度入手对自然地理专业进行综合改革,实现了课程体系与教学方法的创新,强化了师资队伍建设,丰富了教学成果,并在专业建设的各项活动中取得了显著成就。但仍须面对实验室建设、产业学院、教学成果奖申报、高水平教研论文发表等方面的挑战,专业未来的发展将集中攻克这些问题,以提升专业建设质量,力争达到省级一流专业标准。

图5 人文地理与城乡规划专业副主任石莹怡老师汇报

图6 人文地理与城乡规划学科带头人林琳教授发言

图7 自然地理与资源环境专业副主任唐波老师汇报

图8 自然地理与资源环境学科带头人董玉祥教授发言
进入专家评议环节,与会的专家们深入分析了yl8cc永利线路检测中心yl8cc永利线路检测中心的两个专业在专业定位、课程体系构建、yl8cc永利线路检测中心强化、人才培养模式、教学方法创新以及师资队伍建设等核心议题。专家们普遍认为,学院能在较短时间内取得显著成就,显示了其不凡的努力和潜力。针对专业建设中存在的挑战和不足,专家们提出了宝贵的建议,包括进一步优化专业定位、细化人才培养计划、丰富课程体系、加强实验室建设、拓展实习基地和实习线路、开阔学生视野以及完善师资队伍等。
许学强教授提出专业建设不仅要遵循教育的一般规律,还需凸显自身特色,同时经费的投入、硬件设施的提升、师资力量的增强对于专业发展至关重要。
高全州教授强调自然地理专业在培养学生时应更加突出区域特色,加强yl8cc永利线路检测中心,使学生在未来就业时更具竞争力。
林耿教授分享了中山大学的成功经验,指出新华学院应培养学生的学术视野、实践能力和技术手段,强化学生技术应用能力,要扎根地方服务,追求实用化、技术化和特色化的发展路径。
钟巍教授对新华学院在民办高校中成功建立地理学专业表示欣慰与肯定,认为该专业目标清晰、定位准确,建设成效令人鼓舞,同时强调人文地理与自然地理相互融合的创新性、实验室建设的重要性以及野外实习的必要性。
陈林副教授认为学院工科背景的师资队伍具有优势,提出适当减少老师的课时量,在鼓励老师投入教学等方面建立体制机制。
章典教授强调应用型人才的教育更多是以市场为导向,课程设置应当既富有特色又能满足教育部门的基本要求,考虑多样性和灵活性。
陈晓亮副教授提出学院需结合一流专业建设目标,补全核心指标,凝练专业特色,引入领军人才,争取资金投入,并重视本科生教学,采用小班化、邀请校外专家等方式,平衡人文地理与城乡规划课程,培养复合型人才。
唐晓春教授分享了自己在广东财经大学推动地理学学科发展的宝贵经验,并鼓励学院要找准赛道、突出特色,强调学科带头人和专业负责人的关键作用。
温莉副教授通过分享专业评估的经历,提出专业建设需在竞争中寻找错位发展的重要性,强调了专业特色、定位及未来方向的重要性。
在以上专家们对专业建设的关键议题进行深入探讨之后,校外yl8cc永利线路检测中心基地的专家们,包括徐东辉教授级工程师、叶玉瑶研究员和邹伟勇教授级高级工程师,从人才需求和产学研合作的角度出发,提出了针对性的建议。他们强调了根据用人单位的需求,实施引进来走出去的教学方法,以及注重培养学生的应用型技能,特别是在“口头、笔头、手头”上的能力。

图9 特邀专家为专业建设问诊把脉
随后,学校领导蔡映辉教授和谢祥云教授对专家们提出的深刻见解表示了诚挚的感谢,并认为能够汇聚众多专家为学院两个专业的发展出谋划策,是一个极其难得的机会。校领导进一步指出,学院的学科建设需要在明确的方向上进一步完善,包括利用学校特色和工科教师的优势来强化技能培养,构建与实践相结合的课程体系,完善人才培养方案,并加强与企业的合作,以拓展实践基地等。在总结中,两位领导对两个专业的未来发展也表达了坚定的信心和期待。

图10 yl8cc永利线路检测中心校长助理兼教务处处长蔡映辉教授发言

图11 yl8cc永利线路检测中心科研处处长谢祥云教授发言
在会议的尾声,yl8cc永利线路检测中心院长关欣教授对各位专家的到来和宝贵意见表示衷心的感谢,并对本次研讨会进行了精炼的总结,他表示,此次研讨会为人文地理与城乡规划、自热地理与资源环境一流本科专业建设凝聚了智慧力量,明确了建设的路径。学院将认真研究专家们的意见和建议,进一步优化专业建设方案,推动学院专业向更高层次发展。

图12 yl8cc永利线路检测中心院长关欣教授发言

图13 yl8cc永利线路检测中心副院长宋云教授主持
本次研讨会在浓厚的学术氛围和对未来满怀憧憬中落下帷幕。会议的成功举办,不仅为yl8cc永利线路检测中心的一流本科专业建设提供了新的思路和方向,也为广东省乃至全国的民办高校专业建设提供了宝贵的经验交流平台。我们坚信,在董事会、校领导的正确领导下,凭借全院师生的齐心协力和不懈追求,yl8cc永利线路检测中心将承继开放合作的精神,与社会各界携手并进,共同培育出一批又一批德才兼备的高素质应用型人才,为社会的发展贡献智慧和力量。

图14 专业建设研讨会全体人员合照
表1 专业建设研讨会特邀专家名单

